トップページ
TOP PAGE
組合概要
ABOUT US
組合員名簿
MEMBERS
クリーニングをご利用になるお客様へ
FOR USERS
お知らせ
NEWS
ホーム
お知らせ
お知らせ
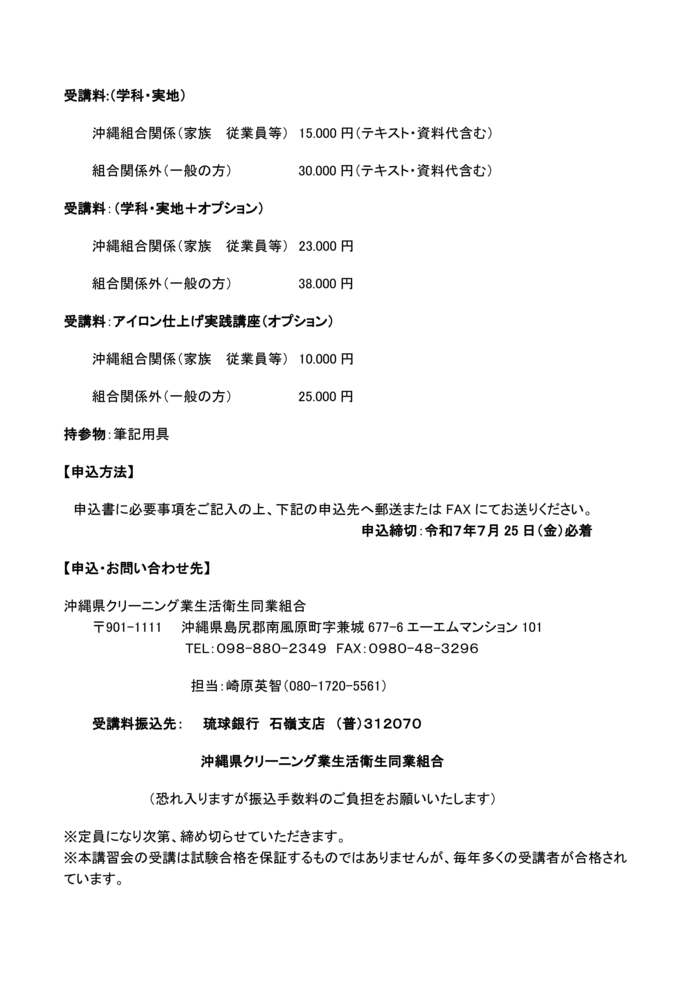
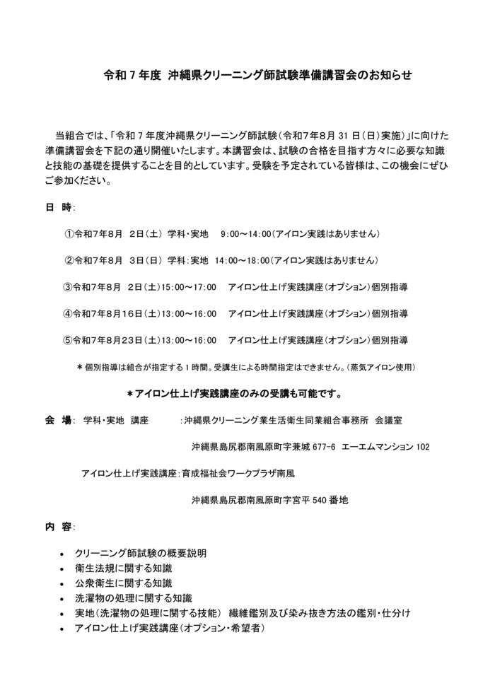
令和7年度沖縄県クリーニング師試験準備講習会のお知らせ
2025.07.10
クリーニング師試験(国家試験)は、各都道府県知事が実施しています。
沖縄県以外でクリーニング師試験を受験される方も本講習会への参加は可能ですが、他都道府県試験に関する情報は一切持ち合わせておりませんのでご理解の上お申し込みください。
< 組合員名簿を更新いたしました。
住所
〒901-1111
沖縄県島尻郡南風原町兼城677-6-101
TEL
098-880-2349
FAX
098-915-2840